○小豆島町空き家資源活用住宅条例施行規則
令和6年9月12日
規則第22号
(趣旨)
第1条 この規則は、小豆島町空き家資源活用住宅条例(令和6年小豆島町条例第11号。以下「条例」という。)の施行に関し必要な事項を定めるものとする。
(1) 入居申込者及び同居者の続柄及び本籍の記載のある入居申込者及び同居者の住民票
(2) 入居申込者及び同居者の現住所において納入すべき税の滞納がないことの証明書
(3) 入居申込者及び同居者の収入を証明する書類
(4) その他町長が必要と認める書類
(入居決定者との定期契約)
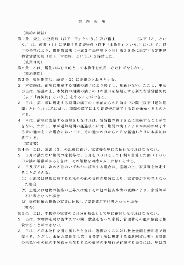
第7条 条例第13条第1項第1号の規定による定期契約書は、小豆島町空き家資源活用住宅に係る賃貸借契約書(様式第5号)による。
(模様替え等の承認)
第15条 入居者は、条例第20条第6項ただし書きの規定により、空き家資源活用住宅を模様替え又は増築することについて、町長の承認を得ようとするときは、小豆島町空き家資源活用住宅模様替え等承認申請書(様式第13号)を町長に提出しなければならない。
(補則)
第19条 この規則の施行に関し必要な事項は、町長が別に定める。
附則
この規則は、公布の日から施行する。
別表(第2条、第12条関係)
住宅の名称 | 所有者との契約期間 | 位置 | 構造 | 家賃等 |
坂手1号 | 令和5年10月1日から 令和21年3月31日まで | 坂手 甲1043―1 | 木造 平屋建 | 家賃月額40,000円 管理費月額4,000円 |























